Extraits et traduction libre du rapport du MAIB N°4/2023 par le Cdt F-X. Pizon
Le transporteur de gaz Moritz Schulte était à quai à Anvers le 4 août 2023 pour y décharger de l’éthylène lorsqu’un incendie s’est déclaré dans le compartiment machine. Le 3e mécanicien travaillait sur le filtre à carburant d’un groupe électrogène, qui a laissé échapper une pulvérisation de carburant et déclenché un départ de feu en pénétrant dans le calorifugeage de l’échappement du groupe électrogène voisin en service.
L’équipe incendie a rapidement fermé le compartiment machine, et constaté que le 3e mécanicien était porté disparu alors qu’il travaillait dans ce compartiment.
Le capitaine a interdit l’utilisation du système d’extinction par CO2 et envoyé rechercher le 3e mécanicien par l’équipe incendie. Après l’échec de deux tentatives d’investigation en raison de la chaleur et de la fumée, l’équipe incendie a réussi une entrée dans le compartiment mais n’a pas trouvé le 3e mécanicien à l’endroit où il devait travailler. Une équipe de pompiers de terre l’a localisé une heure après le début de l’incendie, et l’a envoyé à l’hôpital, où il est malheureusement décédé 9 jours plus tard des suites de l’inhalation de fumées.
Séquencement de l’évènement
19h54, le 2 août 2020, le transporteur de gaz de pétrole liquéfié (GPL) et d’éthylène Moritz Schulte a accosté au terminal 383 d’Esso dans le port d’Anvers, en Belgique, avec une cargaison d’éthylène chargée à Braefoot Bay, en Écosse. Une réunion navire/terre sur la sécurité a immédiatement suivi l’accostage.
À 3h00 le 4 août, l’équipage du navire a commencé les préparatifs pour le déchargement de la cargaison. Les préparatifs de la salle des machines ont consisté à mettre en service le groupe électrogène 2 (GE2) et le groupe électrogène 3 (GE3) pour alimenter les pompes de refoulement de la cargaison et le service général du navire. Le groupe électrogène 1 (GE1) a été laissé en attente au cas où une puissance électrique supplémentaire serait nécessaire ou qu’un autre groupe électrogène aurait une panne. À 3h18, le déchargement de la cargaison a commencé.
Entre 8h00 et 8h15 environ, le personnel machine s’est réuni dans la cabine contrôle à bâbord de la plate-forme A (figure 1) pour un échange de routine sur les tâches de la journée. L’équipage machine était composé du second mécanicien, du 3e mécanicien, et du 4e mécanicien, qui était également l’officier mécanicien de service, de l’officier électricien, d’un ouvrier mécanicien et d’un nettoyeur. Le chef mécanicien, bien qu’il n’ait pas participé directement à la réunion, était également présent dans la cabine de contrôle pour entrer des données dans le système d’entretien planifié de la machine. Les deux officiers gaz du navire n’ont pas participé à la réunion.
Le second mécanicien a commencé la réunion et a rappelé à son équipe l’exigence de l’entreprise suivant laquelle aucun travail ne devait être entrepris qui pourrait compromettre le déchargement de la cargaison. Il a ensuite attribué les tâches à chaque mécanicien : le 3e mécanicien est chargé des tâches courantes, notamment la vérification des GE2 et GE3 en fonction. À la fin de la réunion, le 3e mécanicien s’est approché du second mécanicien et lui a demandé s’il pouvait nettoyer les filtres à carburant du GE1. Le second mécanicien lui a demandé s’il avait besoin d’aide, ce que le 3e mécanicien a décliné. Le second mécanicien a réitéré que le moteur devait rester en attente, et le 3e mécanicien a acquiescé.
À la suite de la distribution des tâches, le chef mécanicien a réuni les second, troisième et quatrième mécanicien, ainsi que l’officier électricien afin d’expliquer pourquoi il avait rejeté certaines de leurs évaluations de risques et comment les remplir correctement. Le second mécanicien est ensuite resté quelques minutes dans la cabine contrôle avant d’entamer son inspection du compartiment machine, tandis que les autres membres de l’équipage se sont dispersés pour accomplir leurs différentes tâches : les 3e et 4e mécanicien, ainsi que l’officier électricien dans le compartiment machine, le nettoyeur dans l’atelier et l’ouvrier mécanicien dans la cuisine.
Le 3e mécanicien a décidé de nettoyer les filtres à carburant du GE1 avant de vérifier les GE2 et GE3 en service et a rassemblé les outils nécessaires, en les plaçant dans un plateau métallique sur le parquet entre le filtre à carburant GE1 et les marches menant à la porte étanche du local de l’appareil à gouverner.

Le carter du filtre à carburant du GE1 se trouvait sous le turbocompresseur à l’extrémité arrière du moteur (figure 2), à environ 1 m du turbocompresseur du GE2 (figure 3). Le 3e mécanicien a retiré les deux vis de verrouillage du pare-éclaboussures et l’a retiré du boîtier pour accéder aux deux filtres à carburant, en déposant le couvercle sur le pont (figure 4).
À 9h00, alors qu’il se rendait au magasin machine par la porte étanche du local de l’appareil à gouverner, le nettoyeur a vu le 3e mécanicien travailler sur les filtres à carburant. Lorsqu’il a commencé à desserrer le couvercle du filtre à carburant gauche avec une clé à cliquet (figure 5), il a également été vu par le 4e mécanicien. Le couvercle du filtre était fixé au boîtier du filtre par quatre goujons et écrous.
Le 4e mécanicien a demandé au 3e mécanicien s’il voulait de l’aide, ce qui a été décliné. Ensuite, le 4e mécanicien s’est entretenu avec le nettoyeur puis ils ont quitté le 3e mécanicien, le 4e mécanicien pour se rendre au pont inférieur du compartiment machine, et le nettoyeur à l’atelier machine.
L’analyse de la scène après l’accident a montré que :
- Le 3e mécanicien a desserré les deux écrous arrière et a retiré l’écrou avant gauche maintenant le couvercle du filtre à carburant. Alors qu’il défaisait l’écrou avant droit, le carburant à 5,5 bars a soulevé le couvercle, fait sortir le joint torique de son logement et l’a fendu (figure 6).
- Le gazole s’est répandu sur une grande surface, recouvrant le 3e mécanicien et atteignant le couvercle isolé du turbocompresseur et de la tuyauterie d’échappement du GE2 en service (figure 3). Peu de temps après, le carburant s’est enflammé et une épaisse fumée noire a commencé à sortir de l’isolation de l’échappement du GE2.






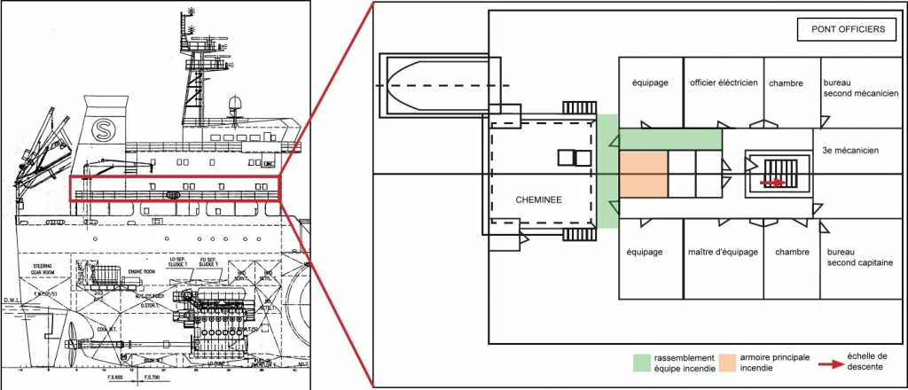
À 9h18, l’alarme incendie a retenti, ce qui a entraîné l’arrêt immédiat des opérations de déchargement de la cargaison. Le 4e mécanicien est alors monté à la plateforme A. En regardant vers l’arrière, il a pu voir une épaisse fumée noire dans la zone des groupes électrogènes du navire. Il a retenu sa respiration et a utilisé l’escalier bâbord (figures 7a et 7b) pour s’échapper du compartiment machine à travers la fumée. Dans le passage à l’extérieur de l’entrée principale du compartiment machine, il a arrêté l’ouvrier mécanicien qui s’apprêtait à entrer dans le compartiment. Le 4e mécanicien est arrivé au poste de rassemblement de l’équipe incendie (figure 8) sur le pont des officiers et a informé le personnel déjà présent qu’il avait vu pour la dernière fois le 3e mécanicien près du GE1.
Le nettoyeur a entendu l’alarme incendie de l’intérieur de l’atelier et, regardant à l’extérieur, a vu une épaisse fumée noire. Il l’a évacué et a rejoint le poste de rassemblement incendie en passant par l’escalier principal bâbord (figures 7a et 7b) au lieu de l’évacuation d’urgence de l’atelier, en retenant sa respiration et en utilisant la rampe pour se guider. Il n’a pas vu de flamme ni le 3e mécanicien.


L’officier électricien s’est rendu à la cabine de contrôle lorsque l’alarme incendie a retenti et, comme le nettoyeur, a vu une épaisse fumée noire, mais aucune flamme autour des GE. Il est entré dans la cabine de contrôle et a informé le 2e mécanicien de ce qu’il avait vu. Le 2e mécanicien a quitté la cabine de contrôle et a vu de la fumée autour de l’extrémité arrière de la plate-forme A, mais aucune sur la plate-forme B ou sur le pont inférieur. Il a commencé à monter les escaliers bâbord (figures 7a et 7b) au-dessus de la plate-forme A, mais les températures élevées et la fumée noire l’ont forcé à retourner à la cabine de contrôle. Pendant ce temps, le capitaine a appelé la cabine de contrôle par téléphone et a interrogé l’officier électricien qui a confirmé qu’il y avait un véritable incendie. L’officier électricien et le 2e mécanicien ont ensuite évacué le compartiment machine en rejoignant le pont arrière par le passage d’évacuation d’urgence entre la cabine de contrôle et l’atelier machine (figure 7), et se sont rendus au poste de rassemblement incendie.
Le capitaine s’est rendu sur la passerelle lorsqu’il a entendu l’alarme et a constaté que le panneau de contrôle incendie indiquait un incendie dans trois zones du compartiment machine.
À 9h19, après avoir eu confirmation par l’officier électricien qu’il y avait un incendie, le capitaine a demandé au troisième lieutenant d’utiliser le système de diffusion pour appeler l’équipage du navire au poste de rassemblement incendie. Une deuxième annonce à tout le navire enjoignit au 3e mécanicien de se présenter à la passerelle dès que possible. Le capitaine a alors demandé de l’assistance au port d’Anvers pour lutter contre l’incendie et a appelé par téléphone la personne désignée à terre de la compagnie.
Entre-temps, le chef mécanicien a utilisé sa radio VHF pour informer le capitaine qu’il avait pris les dispositions pour la fermeture des vannes à fermeture rapide du fuel oil, l’arrêt des ventilateurs du système de ventilation du compartiment machine, la fermeture des volets de mise à l’air libre du compartiment machine et le démarrage du groupe électrogène de secours, et qu’il était prêt à utiliser le système fixe CO2 de lutte contre l’incendie du compartiment machine. Le capitaine a interdit le rejet de CO2 jusqu’à ce que le 3e mécanicien soit retrouvé.
À 9h28, une équipe d’investigation, composée du maître d’équipage et de l’ouvrier mécanicien, était prête à entrer dans le compartiment machine à la recherche du 3e mécanicien. Cette équipe portait un appareil respiratoire et était sous la direction du second capitaine. L’ouvrier mécanicien était muni d’un appareil respiratoire d’évacuation d’urgence qui devait être remis au 3e mécanicien lorsqu’il serait localisé.
Quelques minutes plus tard, l’équipe d’investigation a tenté d’entrer le compartiment machine à partir de l’entrée du pont arrière. Une grande quantité de fumée et de chaleur est sortie lorsque l’équipe a ouvert la porte et leur entrée a été interrompue parce qu’ils ne pouvaient pas voir leur cheminement.
À 9h38, l’équipe d’investigation a tenté une deuxième fois de passer par l’entrée normale du compartiment machine située à bâbord sur le pont principal. Encore une fois, le maître d’équipage a constaté l’impossibilité de la progression en raison de l’intense fumée, et ayant vu des flammes sur le pont situé au-dessus, il a interrompu la tentative. En sortant du compartiment machine, l’équipe a signalé au second capitaine que l’un des groupes électrogènes fonctionnait encore, ce qui rendait la communication difficile.
À 9h44, le second mécanicien a décidé de conduire l’équipe d’investigation. Avec l’ouvrier mécanicien qui avait remplacé la bouteille de son appareil respiratoire, ils sont entrés dans le compartiment machine par l’entrée secondaire près du salon des officiers (figure 9). Le second mécanicien, attaché à une ligne de vie, a descendu l’escalier tribord jusqu’à la plate-forme A. Dans une épaisse fumée, et sans visibilité, le second mécanicien et l’ouvrier mécanicien ont tourné et suivi le passage tribord arrière, au-delà du local des séparateurs et en direction du GE3 (figure 10). Le second mécanicien constate que le GE3 est toujours en marche et l’arrête manuellement sur place. À travers la fumée, le second mécanicien a pu voir de petites flammes sous le turbocompresseur à l’extrémité arrière du GE2 et a utilisé un extincteur CO2 pour les éteindre avant de contourner le GE1. Pendant ce temps, l’ouvrier mécanicien s’est avancé entre le GE2 et le GE3, puis autour de l’extrémité avant des GE2 et GE1, rencontrant le second mécanicien à l’extrémité arrière du GE1.


Vers 9h50, la visibilité dans compartiment machine avait augmenté à 2 m environ et l’équipe d’investigation a tenté d’ouvrir la porte étanche du compartiment de l’appareil à gouverner, n’ayant pas trouvé le 3e mécanicien où il avait été vu pour la dernière fois et pensant qu’il s’était peut-être réfugié dans cet espace. Ils n’ont pas réussi à ouvrir la porte étanche, ont frappé à la porte et ont appelé le 3e mécanicien avant d’utiliser la radio VHF pour signaler au second capitaine qu’il se trouvait peut-être dans le compartiment de l’appareil à gouverner.
En partant de la porte étanche du compartiment de l’appareil à gouverner, le second mécanicien a vu des flammes au-dessus du GE2 sur la plateforme de la chaudière auxiliaire et l’équipe de d’investigation a utilisé l’escalier arrière bâbord à l’extérieur de la cabine contrôle pour accéder à cet endroit. Le second mécanicien a essayé d’éteindre les flammes avec l’extincteur au CO2 qu’il avait utilisé plus tôt, mais celles-ci se sont rallumées. Il a ensuite utilisé un extincteur à poudre, qui a d’abord semblé éteindre le feu, qui s’est rapidement rallumé. À 9h55, après que le second mécanicien ait dit à l’ouvrier mécanicien qu’il fallait de l’eau pour éteindre l’incendie, ils ont quitté le compartiment machine par la porte de la plateforme de la chaudière auxiliaire pour se rendre sur le pont arrière.
À 9h57, l’équipe terrestre des services d’incendie et de sauvetage d’Anvers est montée à bord du navire. À 10 h 06, après que le second mécanicien ait décrit le plan d’incendie du navire, son cheminement et de la dernière position connue du 3e mécanicien, l’équipe d’incendie terrestre est entrée dans le compartiment machine par l’entrée principale bâbord et a descendu les escaliers jusqu’à la plate-forme A, menant à la cabine contrôle.
Le maître d’équipage et l’un des officiers gaz du Moritz Schulte ont équipé une lance à incendie et ont éteint le feu sur la plateforme de la chaudière auxiliaire. Entre-temps, le second mécanicien et l’ouvrier mécanicien ont étudié les endroits où le 3e mécanicien pouvait se trouver. Ils sont retournés sur le pont arrière et ont ouvert la trappe d’évacuation du compartiment de l’appareil à gouverner, libérant beaucoup de fumée, et ont appelé le 3e mécanicien sans résultat. Un matelot portant un appareil respiratoire est alors descendu dans le compartiment pour rechercher le 3e mécanicien. Il est revenu 5 à 10 minutes plus tard et a confirmé que le compartiment était inoccupé.
Après avoir contourné les GE de la plate-forme A, l’équipe de pompiers et de secours d’Anvers a avancé le long de la passerelle tribord. À l’aide d’une caméra thermique (TIC), ils ont localisé le 3e mécanicien sur le parquet de la mezzanine tribord, entre la caisse HFO de service et l’échelle menant aux parquets inférieurs.
À 10h21, l’équipe de pompiers et de secours d’Anvers a retrouvé le 3e mécanicien, et l’a transporté jusqu’à la salle de contrôle de la cargaison, où attendait l’équipe médicale. La respiration était difficile et il a été évacué en ambulance vers l’hôpital environ 20 minutes plus tard, après que l’équipe médicale lui eut administré de l’oxygène à l’aide du réanimateur à oxygène du Moritz Schulte et s’être assurée qu’il n’avait subi aucune brûlure. Entre-temps, l’équipe de pompiers et de sauvetage d’Anvers a combattu l’incendie du compartiment machine et, à 10h48, le second mécanicien a signalé au capitaine que l’incendie était éteint.
À 10h54, l’équipe d’incendie et de sauvetage d’Anvers a informé le capitaine que le compartiment machine pouvait être ventilé naturellement, puis a quitté le navire un peu plus d’une heure plus tard.
Le 3e mécanicien a été placé dans une unité de soins intensifs de l’hôpital dans les 2 heures suivant son évacuation du compartiment machine. Il avait souffert d’une intoxication aiguë au cyanure et au monoxyde de carbone. Bien qu’il ait été initialement stable, son état s’est détérioré et il est décédé le 13 août 2020.
Analyse
L’accident
Le Moritz Schulte a subi un incendie dans le compartiment machine quand du gazole sous pression a été vaporisé depuis le GE1 sur l’échappement du GE2 qui était en service. Le gazole a pénétré à travers la protection du calorifugeage, est entré en contact avec la tuyauterie de l’échappement et s’est enflammé.
Le 3e mécanicien n’a pas réussi à sortir du compartiment machine et est décédé à l’hôpital 9 jours plus tard.
Fuite de carburant
La fuite s’est produite quand le 3e mécanicien a entrepris le nettoyage des filtres gazole du GE 1 en suppléance sans les avoir isolés de l’alimentation du carburant sous pression. Le second mécanicien avait rappelé lors de la mise à l’ouvrage, la consigne de conserver le GE1 en suppléance, ce qui aurait dû faire différer le nettoyage des filtres. Les essais en laboratoire ont montré que le calorifugeage de l’échappement du GE2 était généralement en bonne condition, mais ne pouvait suffire à éviter le départ de feu en raison de la quantité de gazole vaporisé.
Évacuation du compartiment machine
Quand la pulvérisation du gazole a commencé, il est certain que le 3e mécanicien a tenté de réduire le danger en fermant la vanne d’arrêt de l’alimentation en carburant. Mais le gazole avait pénétré dans le calorifugeage de l’échappement du GE2 et l’épaisse fumée toxique du feu a significativement réduit sa vision et crée immédiatement des difficultés respiratoires qui l’ont complètement désorienté.
Depuis l’arrière du GE1, le 3e mécanicien avait plusieurs cheminements d’évacuation possibles, mais il a été arrêté par la fumée toxique avant de pouvoir les pratiquer.
Possibilités de survie
Le 3e mécanicien a été extrait du compartiment machine un peu plus d’une heure après le départ de feu et a respiré des vapeurs toxiques de cyanure et d’oxyde de carbone. Il a été retrouvé à l’aide de la caméra thermique des pompiers d’Anvers. Mais ce matériel ne figure pas dans la liste du matériel de sécurité prévu pour les navires de commerce.